出山川于卷上,纳古今于尺幅。打开《清史地图集》这本巨著,能瞬间“穿越”三百年山河。20年,77人,编绘了一部“山河史书”;72幅地图,千万字考证,只为“看见”历史。将万里山河的变迁,精准烙印在纸上的每一个细节。

9月21日,“断代历史地图集的创新——《清史地图集》座谈会”在中国人民大学举行,来自中国社会科学院、北京大学、复旦大学、中山大学等高校、研究机构的专家学者齐聚一堂,共同探讨这一重大成果的理论和现实意义。

《清史地图集》由中国人民大学清史研究所教授华林甫主编,是学术界第一部断代意义上定位比较准确、信息量比较丰富的历史地图集。从萌生编绘意向,经筹划设计、拟定纲目、组织队伍、获批立项,到编成定稿、付梓印行,前后历经近20年。
《清史地图集》的问世,开启了中国断代历史地图集编纂的新征程。其不仅是对清代历史地理的系统梳理,更是从中国本土出发而构建的清史地理学术体系的体现。
图史互见,山河遗踪
八开本的《清史地图集》需要两只手才能拿起,这本沉甸甸的著作以静态地图的形式反映有清一代的地理演化进程,覆盖清朝疆域范围内的所有地域,共72幅地图,分为全国、省域、专题三个图组。

翻开《清史地图集》,清代疆域的演变以时间为轴直观清晰地展现在眼前。项目组以清史上四个具有重大意义的年份为历史节点绘制全国图,以地图形式勾勒疆域演变脉络,让读者感受时代更迭中地理格局的流转。
省域和专题图组内,从清晰严整的省区图,到细致精密的流域放大图;从乾隆朝的漕运图,到晚清旅大、胶澳的租借地……名山大川、古迹遗踪,山岭、河流、湖泊、岛屿,政区、疆界、镇市、商埠、盐场,无论是自然地理要素,还是人文地理要素,一处处古人留下的历史痕迹,都一一跃然图上。
华林甫表示,这部地图集使读者能够了解今天很多地理事物的渊源,“看到江河湖海的古今变化,看到多民族、大一统的清朝从初起、鼎盛到近代国家的缔造过程,看到先民在维护疆域完整方面的贡献,看到近代中国疆域局部有所萎缩的深刻教训,看到各种、各级、各地政区的变迁。”
主题创新、年份不同、内容更详细、地名定位更精准……每一幅地图,均较前人研究有所精进,还配有相应的图说,并在书后附有地名索引,便于读者快速查找。


如果说地图是历史地理学的看家本领,那么边疆民族、政治制度、社会经济、军事等史学门类学术成果的呈现,借助历史地图的手段,则会更加直观生动;走出历史学界,该部地图集在资政育人、维护国家主权和领土完整等方面同样具有重大的现实意义。
“历史研究是一切社会科学的基础,承担着‘究天人之际,通古今之变’的使命。”中国人民大学党委书记张东刚表示,推动清史及地域文明研究,事关中华民族共同体意识的铸牢,事关中国疆域合法性的确立,事关中华文明连续性的阐释,更事关我们如何了解昨天、把握今天、开创明天。
国家清史编纂委员会副主任朱诚如认为,《清史地图集》作为我国第一部高水平的断代历史地图集,引领了新时期中国历史地图集编纂的发展方向,“特别是对当前铸牢中华民族共同体意识、准确地阐述边疆民族问题提供了重要的历史依据。”
百点位考证一县界,千万字勘全国图
“历史地图让我们看到一个国家‘毛细血管’的演变,这是最基础、最关键的研究。”中国人民大学校长林尚立表示,在党中央高度重视弘扬中华优秀传统文化的历史节点上,希望以这项成果赓续历史文脉,让世界更清晰、更透彻、更生动地了解中国。
编纂过程中,每个地名的写法和定位、每条界线和河流的走向,都需要经过几番斟酌之后才能落到图上。
坚持“无一事无出处”的原则,项目组对所有图幅的点、线、面均进行了严密考证,考证地物超过十万处,最终只有四万三千多个标注在了图上。项目组查阅了清朝的各种历史文献,边疆地区还利用了满文和蒙古文等少数民族文献、舆图资料进行编绘。最后的考证文字资料超过一千万字,汇集为编稿表装订成50余册,蔚为壮观。

“孤证不立”“图史互证”,这既是古代以来的治史传统,更是项目组精益求精的朴学之风的体现。
“《清史地图集》的史料考证、地物遴选、地图表达,都代表了清史地理研究的最高水平。”华中师范大学城市与环境科学学院教授龚胜生评价道。
在巨量的考证支撑下,《清史地图集》研制出宣统三年(1911年)覆盖全国的1792个县级政区界线,将全国的政区界线研究精度从府级提升到县级,是我国第一部全面精准复原县级政区界的历史地图集,实现了学术上的巨大飞跃。
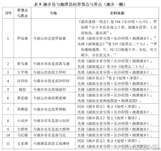
为了研制县界,华林甫坚持“最笨的办法就是最好的办法”,提出“界邻点穿线法”,依靠找出分属相邻两县的界邻点,来不断接近真实的县界。在考察县级单位界线的过程中,项目组对湖南湘乡县的县界进行了138个点位的考证,山西高平县县界则进行了134个;放眼全国千余个县级单位,具体考证过的界点和界邻点更不知凡几。

(晚清湖南湘乡县的县界考证《编稿表》节选)

(复原出的湘乡县环状闭合县界)
中国人民大学明德书院院长黄兴涛是《清史地图集》编绘全过程的见证者之一。翻阅地图集,主编和团队成员在人文楼“挑灯夜战”的情景在他脑海中一幕幕浮现。“面向数字人文,《清史地图集》是基础、也是底座,以此为基础发展清史地理信息系统,将对推动整个清史研究大有裨益。”
国家清史编纂委员会的许多专家也同样目睹了项目组的攻关过程,常常打趣他们具有“拼命三郎”精神。“一点一线一考证”的精准,背后正是这种强烈的历史使命感。
“地图有坐标、经纬度、比例尺,一旦把地物定位在那里,画出线条,配上符号,就没有摇摆和辩白的余地,编者要为地图上的每一个线条负责。”《清史地图集》副主编、清史研究所副教授丁超坦言,“这是块难啃的‘硬骨头’,啃下来,才是实打实的文化自信。”
从书志到舆图,薪火相传继往开来
历代正史皆重舆地之学,编绘历史地图是我国学术界的悠久传统。20世纪80年代以来,区域性、专题性历史地图集大量涌现,而断代性历史地图集则一直欠缺。
清朝承古接今,是两千多年来中国疆域政区发展演变的最终沉淀,奠定了当今中华人民共和国国家版图和地方行政区划的基础。清史研究方兴未艾,研制清朝历史地图集则是清史地理研究的立足点。
早在21世纪初国家清史纂修工程启动之际,华林甫就提出编绘清史地图的想法。2012年,“清史地图集”经国家社科基金重大项目立项后正式进入实施阶段,以清史所师生为主的70余人的项目组,联合国内十余家学术单位集体攻关,历时十余年才最终使《清史地图集》呈现在公众眼前。

(戴逸先生长期关心支持《清史地图集》编绘工作并将其纳入清史纂修项目)
《清史地图集》的应时问世,不仅在我国断代历史地图编绘方面填补了空缺,还在学术活动组织方式、图集编绘工作路径等方面,为编绘其他断代历史地图集提供了范例。
陕西师范大学西北历史环境与经济社会发展研究院教授朱士光评价道,“《清史地图集》使我国历史地图研究与编绘工作进入到一个新的阶段,促使历史地图学发展进入到一个更加成熟的时期。”
《清史地图集》副主编、中国人民大学历史学院院长、清史研究所所长胡恒介绍,未来还将在《清史地图集》基础上建设清史地理信息系统(QDGIS),打破纸本地图的局限,探索多源清史数据与地理信息系统的融合路径,打造清史时空综合数据平台。
“将清史地理信息系统逐步推进到按年为尺度的分辨率,各省域图地名增补至村落级,就能够满足历史研究对小尺度聚落地理信息的需求。”胡恒表示。
作为新中国清史研究的奠基者和开创者,中国人民大学清史研究所始终肩负服务国家文化战略的重要使命,积极推动建构清史学科自主知识体系取得新进展。
2024年,中国人民大学与黑龙江大学共建中国清史北方研究院,与苏州市、常熟市、常熟理工学院联合共建中国清史南方研究院,构建清史研究新格局。清史研究所充分释放发展活力,打造基础研究学术精品,推动新时代清史研究高质量发展,将学术成果转化为服务中国式现代化的有力支撑。
阅尽古志舆图,走过山川河流,《清史地图集》为新时代清史学科发展注入了崭新活力,更是对国家历史和民族记忆的珍视与传承。中国人民大学将继续守正创新,以新视野、新方法,更好服务国家战略和学术需求,为建构清史自主知识体系贡献力量。